热门关键词:湖北五环宏达建设工程项目管理有限公司 造价咨询、招标代理
返回顶部
027-87849799
在线咨询
发布时间:2026-01-27 15:17:45 浏览次数:3264次
一、项目名称及采购编号、政府采购计划备案号
(一)采购编号:/
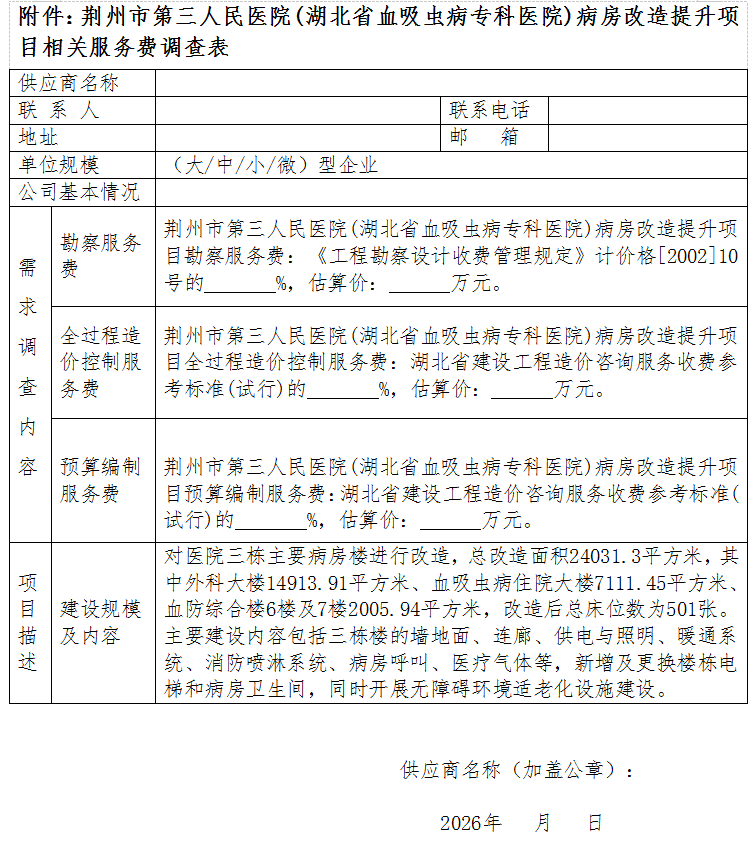
(二)项目名称:荆州市第三人民医院(湖北省血吸虫病专科医院)病房改造提升项目
(三)政府采购计划备案号:/
二、项目内容
(一)项目基本情况:详见附件。
(二)采购内容及要求:详见附件。
(三)项目估算:14371.20万元,估算控制最高价:14371.20万元。
三、征求意见截止日期
从2026年01月28日至2026年01月30日
四、征求意见的提交方式
递交材料截止时间: 2026年01月30日23时59分; 递交材料方式:通过505862725@qq.com 邮件递交电子资料,邮件名称为“供应商名称+荆州市第三人民医院(湖北省血吸虫病专科医院)病房改造提升项目相关服务费调查资料”。递交资料包括:1.供应商营业执照,2.《荆州市第三人民医院(湖北省血吸虫病专科医院)病房改造提升项目相关服务费调查表》(详见附件)。
五、采购文件或采购需求
项目基本情况详见附件,本次公开的相关费用征集内容仅作为我单位采购项目确定项目勘察服务费、全过程造价控制服务费、预算编制服务费的参考依据,不做他用,我单位不收取和支付任何费用,我单位对供应商所提出的意见建议不作书面回复,是否采纳均不影响供应商参与本项目后续采购活动。本次需求征集活动最终解释权为荆州市第三人民医院所有。
六、本项目采购人或采购代理机构的情况
采购人信息
名 称:荆州市第三人民医院
地 址:荆州市沙市区北京东路196号
联系方式:杨哲 18986652038
采购代理机构信息
名 称:湖北五环宏达建设工程项目管理有限公司
地 址:湖北省-荆州市-市辖区 沙市区塔桥路荆州义乌小商品一期16栋3楼西
联系方式:0716-8515184
项目联系方式
项目联系人:叶莹
电 话:0716-8515184
